江苏省工程造价管理协会

JiangSu Engineering Cost Association

会员申请

申请入会指南


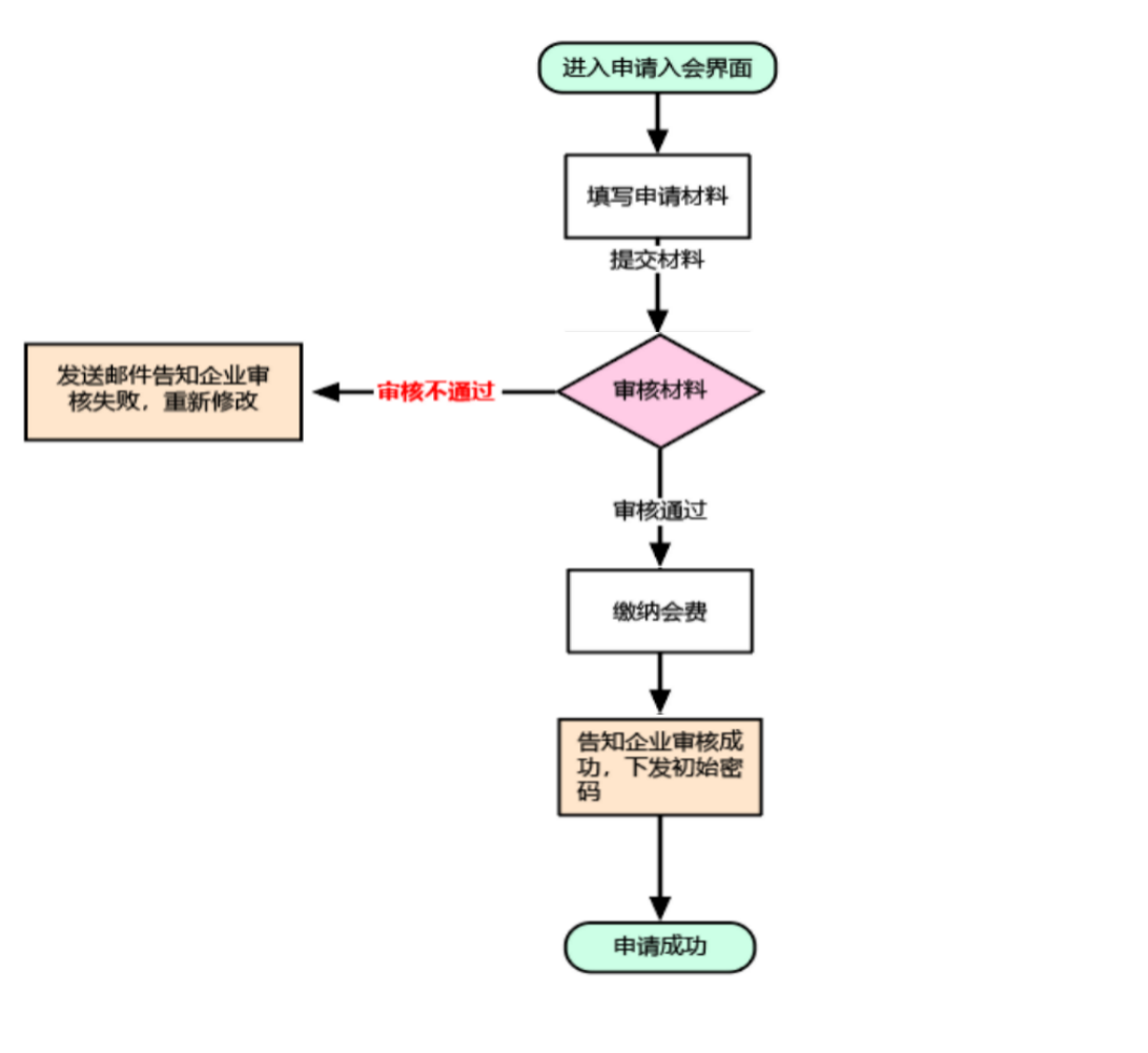
1、通过协会官网www.jszjxh.com)会员入会中的 单位申请入会 在线提交入会申请书,填报基本信息;

2、理事会委托秘书处审查入会申请;

3、申请人缴纳会费;

4、申请人自行在线打印会员证书;

5、协会官网公布会员名单。




X
造价师继续教育
造价师继续教育

关闭