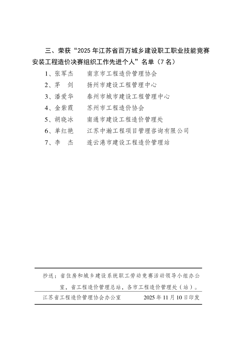
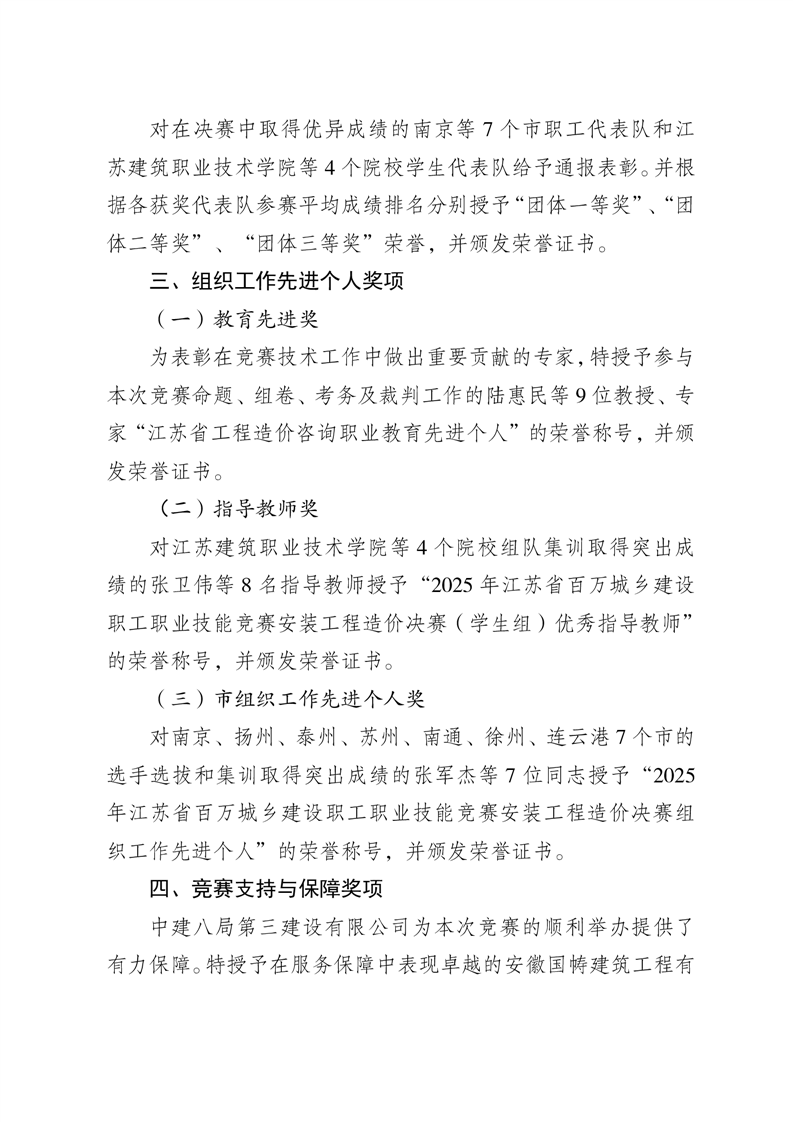
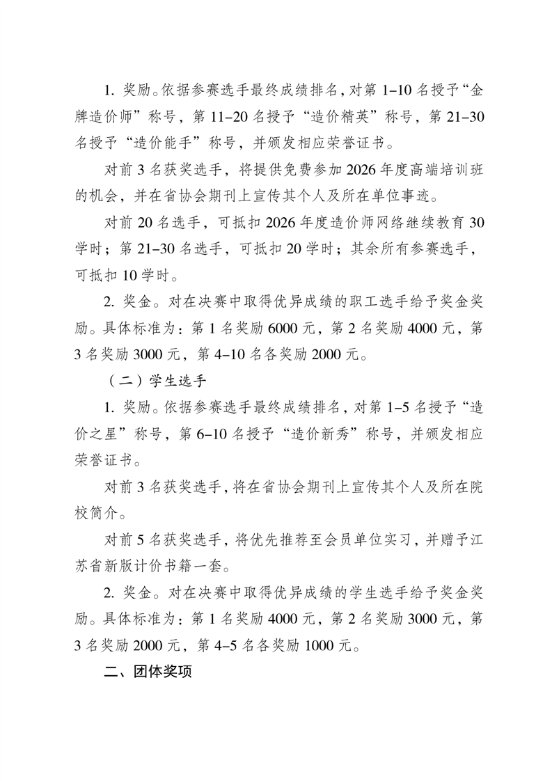
江苏省工程造价管理协会

JiangSu Engineering Cost Association

关于表彰2025年安装工程造价决赛 获奖选手、获奖代表队和组织工作先进个人的通报

[发稿部门:江苏省工程造价管理协会   发稿时间:2025-11-10   阅读次数:3108]
 附件(1个)

1、苏建价协〔2025〕13号 关于表彰2025年工程造价决赛获奖选手、获奖代表队和组织工作先进个人的通报.pdf【下载】

X
造价师继续教育
造价师继续教育

关闭